Упр.38 ГДЗ Муравин 7 класс (Алгебра)
Решение #1

Рассмотрим вариант решения задания из учебника Муравин, Муравина 7 класс, Дрофа:
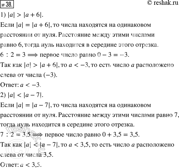
38. Где на координатной прямой может быть расположено число а, если:
1) |а| > |а + 6|; 2) |а| < |а - 7|?
*размещая тексты в комментариях ниже, вы автоматически соглашаетесь с пользовательским соглашением